spla
Loading...
Searching...
No Matches
src
core
Classes
|
Namespaces
accelerator.hpp File Reference
#include <
spla/config.hpp
>
#include <string>
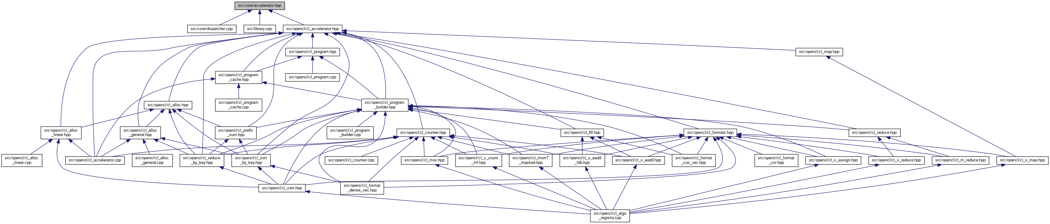
Include dependency graph for accelerator.hpp:
This graph shows which files directly or indirectly include this file:
Go to the source code of this file.
Classes
class
spla::Accelerator
Interface for an computations acceleration backend.
More...
Namespaces
namespace
spla
Generated by
1.12.0